Nick Cornford, an electronics enthusiast, has developed an innovative device that enhances the functionality of traditional continuity testers. This new beeper not only indicates connectivity but also estimates resistance through an auditory pitch, providing users with more valuable information during electronic diagnostics.

The conventional continuity tester has been a fundamental tool in electronics for decades. While ohm meters measure actual resistance, they often do not meet the immediate needs of technicians and hobbyists who simply want to confirm whether a circuit is complete. Cornford’s creation addresses this gap by combining basic electronic principles with a novel application.

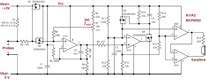
The underlying circuit of Cornford’s beeper is straightforward. When a short circuit occurs, a voltage divider generates a fraction of the battery voltage. This voltage is then directed to a voltage-controlled oscillator (VCO) through a high-gain amplifier. The VCO translates the voltage into frequency, which is amplified and sent to speakers, allowing users to hear the resistance levels as different pitches.

Technical Details and Design Flexibility

The design employs two dual op-amp chips, which are essential for the amplifiers and the VCO. The original schematic is configured to output to high-impedance headphones, but Cornford has made provisions for users who prefer standard headphones by modifying the circuit to include an additional field-effect transistor (FET) and a separate power source.

This adaptability in design means that users can select various audio amplification options. There are numerous VCO circuits available, and the system could even be upgraded by integrating a small microcontroller equipped with an analog-to-digital (A/D) converter and pulse-width modulation (PWM) output. For those interested in simpler designs, Cornford notes that a classic 555 timer can also function as a VCO, showcasing the versatility of the circuit.

The potential applications of this enhanced beeper are broad. From hobbyists working on PCB (Printed Circuit Board) projects to professionals in electronics, the ability to quickly gauge resistance through sound offers a significant advantage. By simplifying the testing process, Cornford’s device not only saves time but may also enhance troubleshooting accuracy.

In a field often dominated by high-tech solutions, Cornford’s approach is a reminder of the value of simplicity and innovation. As the electronics community continues to evolve, contributions like his can inspire further advancements in diagnostic tools, making them more accessible and user-friendly for all.